Alaska Housing Finance Corporation [Logo]
  • About Us
  • Newsroom
  • Blog
  • Jobs
  • Translate
  • Buy a Home
  • For Renters and Tenants
  • For Energy Savers
  • For Investors
  • For Partners
  • About Us
  • Newsroom
  • Blog
  • Jobs
  • Translate
  • Lenders
  • Real Estate Pros
  • Developers
  • Landlords
  • Builders
  • Homelessness
  • Audit
  • Grants
  • Energy
  • Reference
For Partners ~ Energy ~ Alaska Housing Assessments ~
More in this Section
  • Energy
    • Energy Raters
    • Funding for Speakers
    • Alaska Housing Assessments
    • Building and Energy Codes
    • Cash Flow Calculator
    • Green Addendum

2014 Housing Assessment

Citation

  • Citation

Statewide Report

  • Statewide

Appendices

  • A: ACS Cost Estimate Analysis
  • B: Statewide Need Assessment
  • C: Data Limitations
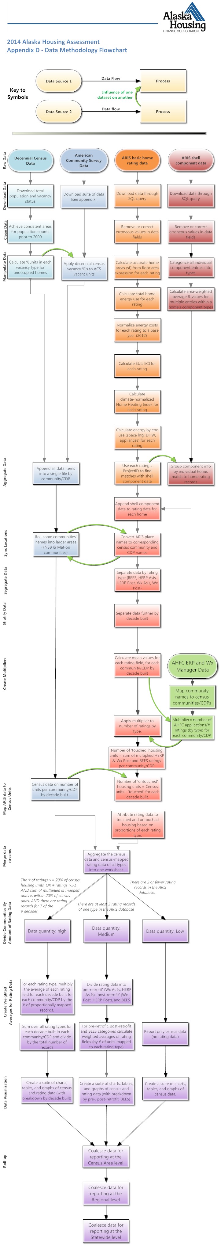
  • D: Methodology Flowchart (image)
  • D: Methodology Overview
  • E: Chart Folio

ANCSA Regions

  • Ahtna, Inc.
  • Aleut Corporation
  • Arctic Slope Regional Corporation
  • Bering Straits Native Corporation
  • Bristol Bay Native Corporation
  • Calista Corporation
  • Chugach Alaska Corporation
  • Cook Inlet Region, Inc.
  • Doyon Limited
  • Koniag, Inc.
  • NANA Regional Corporation
  • Sealaska Corporation

 Census Areas

  • Aleutians East Borough
  • Aleutians West
  • Anchorage Municipality
  • Bethel
  • Bristol Bay Borough
  • Denali Borough
  • Dillingham
  • Fairbanks North Star Borough
  • Haines Borough
  • Hoonah-Angoon
  • Juneau City and Borough
  • Kenai Peninsula Borough
  • Ketchikan Gateway Borough
  • Kodiak Island Borough
  • Lake and Peninsula Borough
  • Matanuska-Susitna Borough
  • Nome
  • North Slope Borough
  • Northwest Arctic Borough
  • Petersburg
  • Prince of Wales-Hyder
  • Sitka City and Borough
  • Skagway Municipality
  • Southeast Fairbanks
  • Valdez-Cordova
  • Wade Hampton
  • Wrangell City and Borough
  • Yakutat City and Borough
  • Yukon-Koyukuk
Top Shortcuts
  • Procurement Opportunities
  • Property for Sale
  • Privacy & Policies
  • Legal & Required Notices
  • Request a Reasonable Accommodation
  • Site Map
Connect With Us
Email Subscriptions
  • Subscribe to Our Newsletter
  • Manage Your Preferences
About AHFC
  • Mission and History
  • Subsidiaries
Contact Us
  • All Locations
  • Public Housing Offices
  • Whom to Contact
  • Media Inquiries
  • Mortgage Staff
Headquarters

Mon - Fri 8am - 5pm

907-338-6100
In Anchorage

800-478-2432
Toll Free in Alaska

4300 Boniface Parkway
Anchorage, Alaska
99504 - View on Map

Mailing Address:
P.O. Box 101020
Anchorage, Alaska 99510

Copyright 2013 to 2025 Alaska Housing Finance Corporation. All Rights Reserved.

Accessibility and Equal Housing Icons